赤峰市人民政府
丨
赤峰市医疗保障局
登录/注册
用户中心
部门网站导航
市发展和改革委员会
市教育局
市科学技术局
市工业和信息化局
市公安局
市民政局
市司法局
市财政局
市人力资源和社会保障局
市自然资源局
市生态环境局
市住房和城乡建设局
市交通运输局
市水利局
市农牧局
市商务局
市文化和旅游局
市卫生健康委员会
市退役军人事务局
市应急管理局
市审计局
市市场监督管理局
市统计局
市林业和草原局
市国防动员办公室
市医保局
市信访局
市供销合作社
无障碍浏览
搜本站
搜本站
搜平台
网站首页
机构概况
信息公开
专题专栏
在线办事
互动交流
当前位置:
首页
>
信息公开
>
信息公开专栏
>
法定主动公开内容
>
政策法规
政策法规
索 引 号
11150400MB15315328/2023-01178
主题分类
发布机构
文 号
赤医保发〔2022〕11号
成文日期
公文时效
索 引 号
11150400MB15315328/2023-01178
主题分类
发布机构
文 号
赤医保发〔2022〕11号
成文日期
公文时效
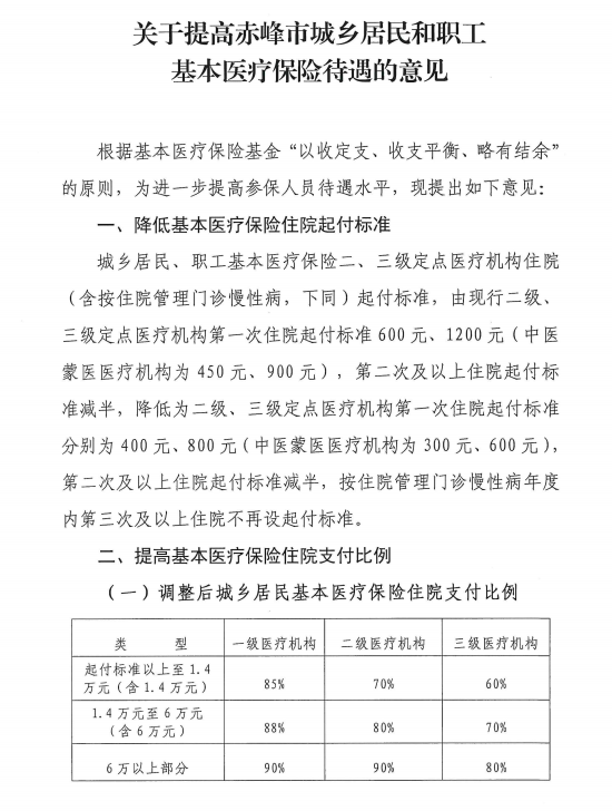
赤峰市医疗保障局印发《关于提高赤峰市城乡居民和职工基本医疗保险待遇的意见》的通知
发布时间:2022-08-30